○村田町立学校の学校医、学校歯科医及び学校薬剤師の公務災害補償に関する規則
平成14年3月7日
教委規則第5号
(趣旨)
第1条 この規則は、村田町立学校の学校医、学校歯科医及び学校薬剤師の公務災害補償に関する条例(平成14年村田町条例第5号。以下「条例」という。)第7条の規定に基づき、条例第1条に規定する学校の学校医、学校歯科医及び学校薬剤師(以下「学校医等」という。)の公務又は通勤上の災害に対する補償(以下「補償」という。)の実施に関し、必要な事項を定めるものとする。
(平20教委規則2・一部改正)
(災害発生の報告)
第2条 校長は、その学校の学校医等について公立学校の学校医、学校歯科医及び学校薬剤師の公務災害補償に関する法律(昭和32年法律第143号。以下「法」という。)第2条に規定する公務又は通勤により生じたと認められる災害が発生したときは、教育委員会に、公務災害発生報告書(様式第1号)を速やかに提出しなければならない。
(認定及び通知)
第3条 教育委員会は、前条の報告書を受理したときは、その災害が公務又は通勤により生じたものであるかどうかを認定し、その結果を次に掲げる事項を記載した書面をもって、本人又はその遺族に通知しなければならない。
(1) 災害を受けた学校医等の氏名
(2) 所属学校名
(3) 傷病名
(4) 災害発生年月日
(5) 認定の結果
(6) 公務又は通勤による災害と認定した場合には、その認定番号
(7) 法第5条の規定による審査請求ができる旨についての教示
(補償の請求方法等)
第4条 補償(現に受けている補償の額の変更を含む。以下この条及び次条において同じ。)を受けようとする者は、次の各号に掲げる受けようとする補償の種類に応じ、当該各号に定める補償請求書を、学校医等が所属している学校(学校医等が死亡し、又は離職した場合においては、その死亡又は離職の直前に所属した学校)の校長を経由して教育委員会に提出しなければならない。ただし、公立学校の学校医、学校歯科医及び学校薬剤師の公務災害補償の基準を定める政令(昭和32年政令第283号。以下「政令」という。)第3条第2項に規定する医療機関若しくは薬局(以下「指定医療機関」という。)において療養を受ける療養補償については、当該指定医療機関を経由しなければならない。
(1) 療養補償 療養補償請求書(様式第2号)
(2) 休業補償 休業補償請求書(様式第3号)
(5) 介護補償 介護補償請求書(様式第10号)
(7) 葬祭補償 葬祭補償請求書(様式第14号)
(8) 未支給の補償 未支給の補償請求書(様式第15号)
(補償の支給方法)
第5条 教育委員会は、前条に規定する補償請求書を受理した場合には、これを審査し、補償に関する決定を行い、速やかに請求者に書面でその決定に関する通知をするとともに、補償を行わなければならない。
(遺族補償年金の請求の代表者)
第6条 遺族補償年金を受ける権利を有する者が2人以上あるときは、これらの者は、そのうちの一人を遺族補償年金の請求及び受領についての代表者に選任しなければならない。ただし、世帯を異にする等やむ得ない事情のため代表者を選任することができないときは、この限りでない。
2 遺族補償年金を受ける権利を有する者は、前項の規定により代表者を選任し、又はその代表者を解任したときは、速やかに書面でその旨を教育委員会に届け出なければならない。この場合には、併せてその代表者を選任し、又は解任したことを証明することができる書類を提出しなければならない。
2 教育委員会は、既に交付した年金証書の記載事項を変更する必要が生じたときは、当該年金証書と引換えに新たな年金証書を交付しなければならない。
3 教育委員会は、必要があると認めるときは、年金証書の提出又は提示を求めることができる。
第8条 年金証書の交付を受けた者が、その年金証書を亡失し、又は著しく損傷したときは、再交付の請求書に亡失の理由を明らかにすることができる書類又は損傷した年金証書を添えて、年金証書の再交付を教育委員会に請求することができる。
2 年金証書の再交付を受けた者は、その後において亡失した年金証書を発見したときは、速やかにこれを教育委員会に返納しなければならない。
第9条 年金証書の交付を受けた者又はその遺族は、当該年金証書に係る年金たる補償を受ける権利が消滅した場合には、遅滞なく当該年金証書を教育委員会に返納しなければならない。
2 教育委員会は、前項の規定による申請に基づき遺族補償年金の支給を停止し、又は支給の停止を解除したときは、当該申請を行った者に、速やかに書面でその旨を通知しなければならない。
(届出)
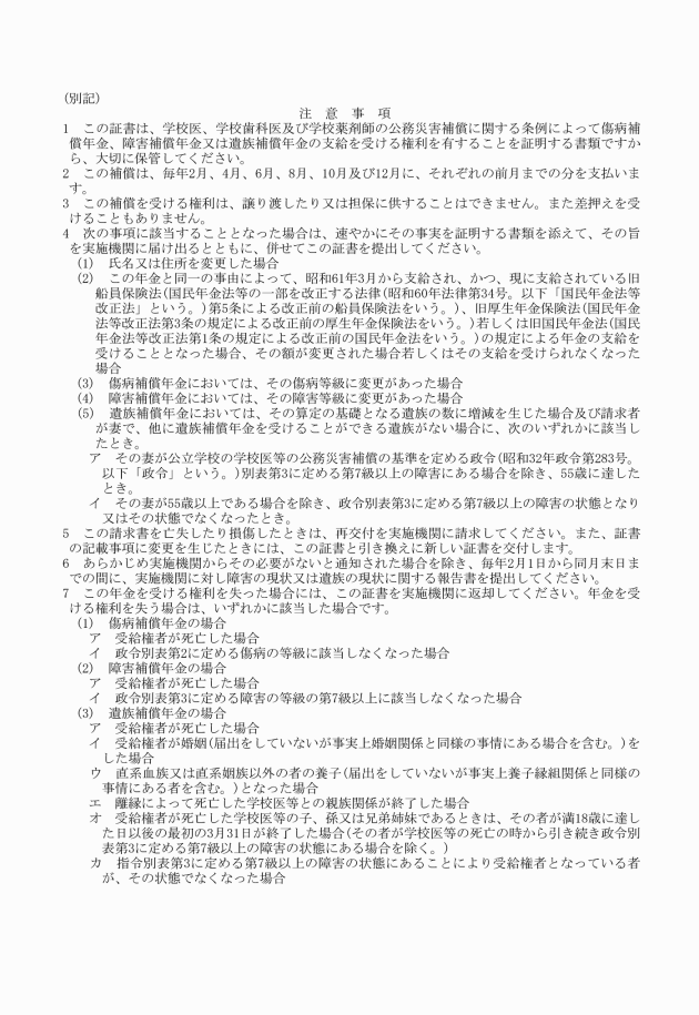
第12条 年金たる補償を受ける者は、次の各号に掲げる場合には、遅滞なくその旨を教育委員会に届け出なければならない。
(1) 氏名又は住所を変更した場合
(2) 傷病補償年金を受ける者にあっては、次に掲げる場合
ア その傷病又は疾病が治った場合
イ その障害の程度に変更があった場合
(3) 障害補償年金を受ける者にあっては、その障害の程度に変更があった場合
(4) 遺族補償年金を受ける者にあっては、次に掲げる場合
ア 政令第10条第1項(同項第1号を除く。)の規定により、その者の遺族補償年金を受ける権利が消滅した場合
イ その者と生計を同じくしている遺族補償年金を受けることができる遺族の数に増減を生じた場合
ウ 遺族補償年金を受ける権利を有する妻(婚姻の届出をしていないが、事実上婚姻関係と同様の事情にあった者を含む。以下同じ。)にその者と生計を同じくしている他の遺族で遺族補償年金を受けることができる者がいない場合において、その妻が55歳に達したとき(政令第8条第1項第4号に規定する障害の状態にあるときを除く。)又は政令第8条第1項第4号に規定する障害の状態になり、若しくはその事情がなくなったとき(55歳以上であるときを除く。)。
2 補償を受ける権利を有する者が死亡した場合には、その者の遺族は、遅滞なく、その旨を書面で教育委員会に届け出なければならない。
3 第2項の届出をする場合には、その事実を証明することができる書類その他の資料を添付しなければならない。
(校長の助力及び証明)
第13条 補償を受けるべき者が、事故その他の理由により自ら補償の請求その他の手続を行うことが困難である場合には、学校医等の所属する学校の校長は、その手続を行うことができるよう助力しなければならない。
2 学校医等の所属する学校の校長は、補償を受けるべき者の要求に応じ、速やかに必要な証明をしなければならない。
附則
この規則は、平成14年4月1日から施行する。
附則(平成20年3月26日教委規則第2号)
この規則は、平成20年4月1日から施行する。
附則(令和3年12月27日教委規則第3号)
この規則は、令和4年4月1日から施行する。
(令3教委規則3・一部改正)


(令3教委規則3・一部改正)



(令3教委規則3・一部改正)

(令3教委規則3・一部改正)

(令3教委規則3・一部改正)

(令3教委規則3・一部改正)


(令3教委規則3・一部改正)


(令3教委規則3・一部改正)


(令3教委規則3・一部改正)

(令3教委規則3・一部改正)


(令3教委規則3・一部改正)


(令3教委規則3・一部改正)


(令3教委規則3・一部改正)


(令3教委規則3・一部改正)

(令3教委規則3・一部改正)




(令3教委規則3・一部改正)

(令3教委規則3・一部改正)

(令3教委規則3・一部改正)


(令3教委規則3・一部改正)


(令3教委規則3・一部改正)









